三年在线观看高清大全,三年在线观看免费大全,三年成都中文在线观看免费版,三年大片大全免费观看大全,三年大片大全观看免费,三年大片观看免费大全哔哩哔哩中文

您好,歡迎來到星干線藝考!

咨詢熱線:

400-0094-002

首頁 > 藝考資訊 > 藝考聚焦

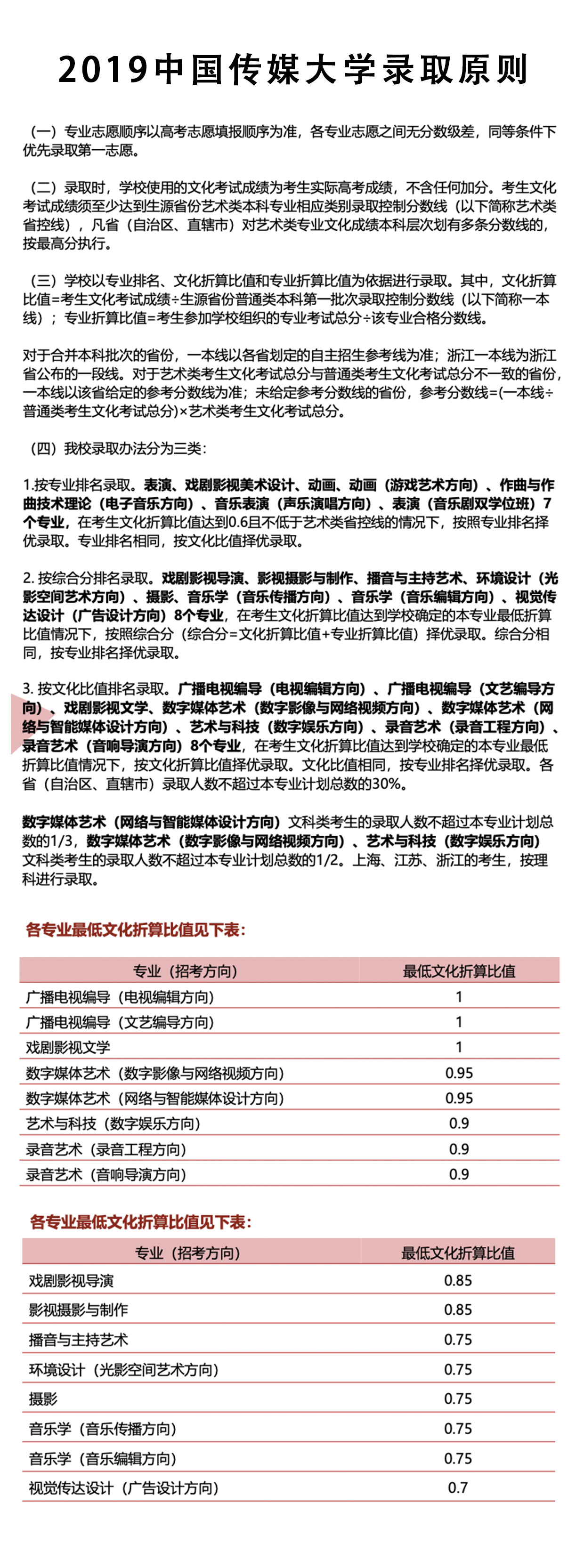
藝考升學|2019年中國傳媒大學本科藝術類錄取分數線!!!

文章來源:星干線藝考2019-07-17 15:29:33

返回藝考聚焦列表

分享到:

聯系我們

客服人員將竭誠為您服務!

咨詢熱線

400-0094-002

免費咨詢電話

400-0094-002

地址:北京市昌平區北七家鎮宏福大廈1603
培訓地址:中央戲劇學院昌平校區北300米

星干線藝考官方微信 請掃描關注微信公眾號

星干線藝考店內糾紛和解員:王老師 電話:400-0094-002|

昌平區市場監督管理局北七家所投訴舉報電話:010-89758919 | 營業執照

掃描關注微信公眾號

欢迎光临: 清水县| 呈贡县| 崇左市| 永泰县| 海淀区| 韶关市| 萨迦县| 乌审旗| 平度市| 临夏县| 潜江市| 稷山县| 沛县| 钦州市| 郯城县| 如皋市| 小金县| 蛟河市| 温州市| 乌恰县| 探索| 五河县| 全州县| 定边县| 喀喇沁旗| 弋阳县| 汉阴县| 临江市| 布尔津县| 长丰县| 利津县| 沾益县| 榆树市| 邯郸县| 门头沟区| 西贡区| 莎车县| 务川| 德兴市| 涞水县| 黔西县|